Mappa Concettuale Sullumanesimo E Rinascimento
L Eta Delle Corti La Prima Fase Della Civilta Umanistico Rinascimentale Pdf Free Download
Umanesimo E Rinascimento Youtube
Filosofia
Mappa Concettuale Sul Romanticismo Mappe Concettuali Mappe Mappa
Letteratura Umanistico Rinascimentale Mappa Concettuale Studenti It
Schemi E Mappe Di Storia Della Musica Il Rinascimento 1 Quaderni Tra Le Nuvole
I musicisti del “400 e”500.
Mappa concettuale sullumanesimo e rinascimento. Si afferma la dignità dell'uomo come costruttore della sua vita non strumento di Dio. Il 1400 e il 1500. FORME POLIFONICHE SACRE E PROFANE NEL RINASCIMENTO.
Pierluigi da Palestrina. LEONARDO DA VINCI – MAPPA CONCETTUALE. Mappa di storia che sintetizza i principali personaggi e le fondamentali caratteristiche del periodo dell'Umanesimo e del Rinascimento europeo.
Musica a cappella. Rinascimento Il rinascimento europeo (1250-1600) ha la culla in Italia, più precisamente a Firenze e fu la fioritura di arti, lettere e filosofia. 4 commenti e domande su “ IL RINASCIMENTO – MAPPA CONCETTUALE.
Le scuole italiane di musica. Con le parole "Umanesimo" e "Rinascimento"si indica un unico, grandioso fenomeno culturale, un unico periodo della civiltà italiana, che occupa, all'incirca, due secoli:. Ambiente socio-culturale del Rinascimento (“400 – fine “500 ) vedi MAPPE RINASCIMENTO e UMANESIMO.
Il suo scopo è quello di riuscire a cogliere in un colpo d'occhio i tratti salienti di quest'epoca…. Storia, caratteristiche e differenze che intercorrono tra i due movimenti culturali di XV e XVI secolo. Video lezione su umanesimo e rinascimento, differenze tra uomo medievale e uomo rinascimentale.
*Mappa pensata per gli studenti della scuola media. Mappa concettuale sul RINASCIMENTO. IL RINASCIMENTO – MAPPA CONCETTUALE.
E' un periodo di cambiamento e fonda le sue radici nell' Umanesimo. Si tratta di una mappa concettuale, realizzata insieme ad alcuni colleghi del tfa, su un periodo fondamentale della storia italiana in tutti gli ambiti del sapere, l'Umanesimo e il Rinascimento. FORME POLIFONICHE SACRE E PROFANE NEL RINASCIMENTO.cmap.
Ecco qui un primo, utilissimo strumento didattico:. Umanesimo e Rinascimento L’uomo è visto come capace di dominare la natura e di dialogare con il divino San Girolamo, di Antonello da Messina, rappresenta l’ideale umanistico dello studioso CENTRALITA’ DELL’UOMO. Il Rinascimento è un periodo storico in cui gli uomini vogliono fare rinascere il mondo antico.
Arte E Immagine 2ª Media Aiutodislessia Net
L Eta Delle Corti La Prima Fase Della Civilta Umanistico Rinascimentale Pdf Free Download
Mappe Italiano
Riassunto Dell Umanesimo E Del Rinascimento L Arte Le Opere Gli Autori Weschool
Umanesimo E Rinascimento Le Nove Muse
Quadro Generale 500 Docsity
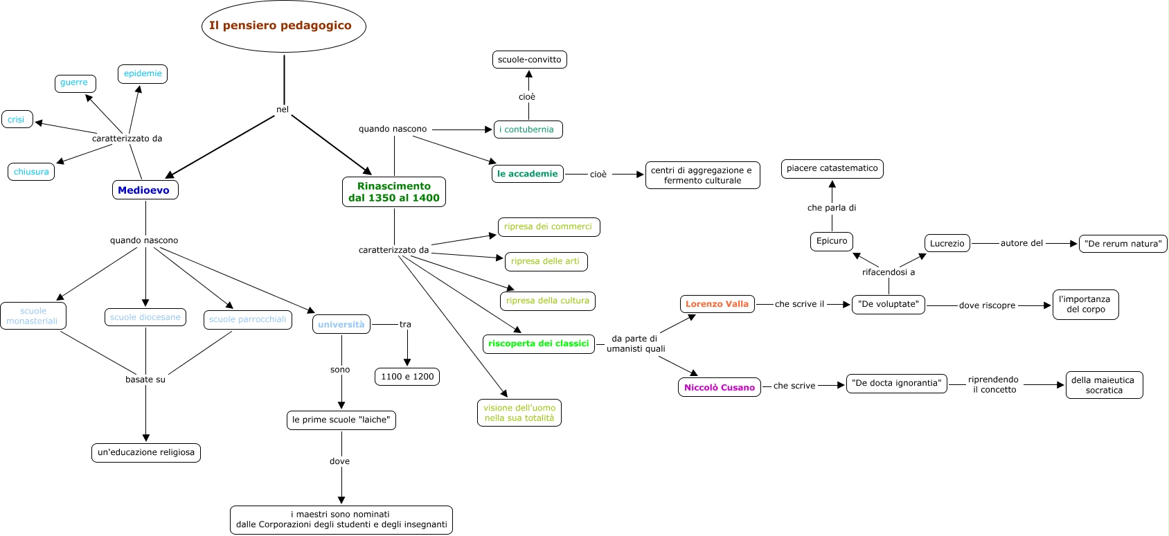
Dal Pensiero Pedagogico Medioevale A Quello Rinascimentale Mappa Concettuale
Umanesimo E Rinascimento Lessons Blendspace
Filosofia Libro Di Scuola Altervista
L Umanesimo Mappa Concettuale Mappe Concettuali Come Prendere Appunti Mappa
Teatro Del Seicento Mappa Concettuale Studenti It
Mappe Italiano
Umanesimo E Rinascimento Lessons Blendspace
Mappa Concettuale Rinascimento Scuolissima Com
Umanesimo La Teca Didattica
Il Rinascimento Magnificamente Leonardo
Arte Del Medio Evo
Invenzione Della Stampa Mappa Concettuale Studenti It
La Musica Nel Rinascimento Notabenissimo
Umanesimo E Rinascimento Lessons Tes Teach
Il Narratore E Il Punto Di Vista Spazio2h11
L Autobiografia Caratteristiche Spazio2h11
Mappe Rinascimento E Umanesimo Libro Di Scuola
Umanesimo E Rinascimento Docsity
Rinascimento Lessons Tes Teach
Umanesimo 1 Mappe Concettuali Istruzione Scuola
Mappe Per La Scuola Rinascimento
Unanesimo E Rinascimento Docsity
Copy Of Dal Teocentrismo All Antropocentrismo Lessons Tes Teach
Scheda Mappa Concettuale Maometto Per Scuola Media Materia Storia
Il Rinascimento
Umanesimo E Rinascimento Ppt Video Online Scaricare
Mappe Filosofia Filosofia Moderna Neoplatonismo Aristotelismo Riforma Rinasc E Politica Naturalismo Riv Scientif Il 600 Fil Illuminismo Libro Di Scuola
Http Www Fermilecce Gov It Area Download Finish 76 13 14 1225 Ls Tec Classe Iii Italiano Piano Uda E Micro 13 14
Schemi E Mappe Di Storia Della Musica Il Rinascimento 1 Quaderni Tra Le Nuvole
4 Il Rinascimento Mappe Concettuali Storia Moderna Mappe Mentali
Mappe Rinascimento E Umanesimo Libro Di Scuola
Mappe Di Storia A Filosofia Psicologia Libro Di Scuola
Sintesi Dell Illuminismo Rousseau Voltaire Diderot D Alembert Montesquieu Weschool
I Franchi Materiale Per Scuola Media Materia Storia
Filosofia
Risultati Immagini Per Arte Il Rinascimento Mappa Cattedrali Mappa Arte
Con Filosofare Umanesimo E Rinascimento Docsity
Engramma La Tradizione Classica Nella Memoria Occidentale N 177
Letteratura 3 Liceo Artistico Aiutodislessia Net
Materiale Di Filosofia Per La Classe Quarta
Schemi E Mappe Di Storia Della Musica Il Rinascimento 1 Quaderni Tra Le Nuvole
Mappe Rinascimento E Umanesimo Libro Di Scuola
Mappa Concettuale Umanesimo E Rinascimento Nabigscuola
Vita Scolastica Voce Dei Prof Istituto San Giuseppe Lugo Scuola Media Secondaria Di Primo Grado
L Eta Umanistica Xv Secolo Ppt Video Online Scaricare
Www Google Com Mx Blank Html Mappe Concettuali Materiale Per Scuola Media Letteratura
Umanesimo E Rinascimento Riassunto E Schema Semplificato Studenti It
Sintesi Dell Illuminismo Rousseau Voltaire Diderot D Alembert Montesquieu Weschool
Schemi E Mappe Di Storia Della Musica Il Rinascimento 2 Quaderni Tra Le Nuvole
3 Azienda E Impresa Studiandosulweb Jimdo Com
Umanesimo E Rinascimento Docsity
Umanesimo E Rinascimento 1500 1600 Mindmeister Mappa Mentale
Correzione Del Compito Dall Umanesimo E Il Rinascimento Alla Rivoluzione Scientifica Mi Dicono Che
Poema Epico Cavalleresco Mappa Concettuale Studenti It
Umanesimo E Rinascimento Lessons Blendspace
Arte E Umanesimo A Firenze Pdf Artleo It
Mappe Per La Scuola Umanesimo
Cdn Scuolabook It Uploaded Rcs S000niesum0068v1t2 Preview Rcs S000niesum0068v1t2 Preview Pdf
Medioevo E Rinascimento Tabella Comparativa Docsity
Mappa Concettuale Rinascimento Scuolissima Com
Letteratura 2ª Media Aiutodislessia Net
Antonio Rosmini Sulla Liberta Dell Insegnamento Mindmeister Mappa Mentale
Www Scuolabook It Uploaded Principato At1681w Preview Principato At1681w Preview Pdf
Il Passaggio Dalle Signorie Agli Stati Regionali Studia Rapido
Umanesimo E Rinascimento
Pin Su Storia
Rinascimento 2ª Media Aiutodislessia Net
Materiali Didattici Classe Seconda Ssi Inclusione
Umanesimo E Rinascimento Parolecomefili
Umanesimo E Rinascimento Lessons Blendspace
Prima Guerra Mondiale Studiandosulweb Jimdo Com
Arte E Immagine 2ª Media Aiutodislessia Net
Rinascimento 2ª Media Aiutodislessia Net
Storia Dell Arte
Mappe Rinascimento E Umanesimo Libro Di Scuola
L Eta Delle Corti La Prima Fase Della Civilta Umanistico Rinascimentale Pdf Free Download
Illuminismo Mappa Concettuale Studenti It
Rinascimento Mappa Concettuale I C Falcone Catullo
Tutti A Bordo Dislessia Umanesimo Mappa Concettuale
Mappa Concettuale Napoleone 2 Materiale Per Scuola Media Materia Storia
Umanesimo Riassunto
Gestione Docenti
Umanesimo E Rinascimento Lessons Blendspace
Umanesimo E Rinascimento Spazio2h11
Diario Di Scuola Umanesimo E Rinascimento
Il Mondo Nella Scuola Umanesimo Interrogazioni
Mappe Rinascimento E Umanesimo Libro Di Scuola
Il Rinascimento In Italia 3 Liceo Artistico Aiutodislessia Net


